Diretrizes para Autores
A Revista Goyazes tem como propósito a divulgação de textos acadêmicos inéditos no campo do Direito, com foco na circulação do conhecimento gerado em pesquisas baseadas em abordagens teóricas e empíricas críticas, a fim de propiciar um espaço qualificado para o diálogo acadêmico.
1. Ineditismo
Os manuscritos submetidos deverão ser originais, inéditos e não podem estar em processo de avaliação em outros periódicos, a não ser que tenha sido publicado em outro idioma e em outro país, situação em que deve haver referência, em nota de rodapé, de que se trata de uma versão de artigo já publicado em outro periódico.
2. Dos manuscritos
2.1 Serão aceitos trabalhos em português, inglês, espanhol, francês e italiano.
2.2 Os manuscritos poderão ter até 3 (três) autores, sendo admitida a autoria individual ou coletiva de doutores e mestres.
2.3 Especialistas e mestrandos poderão submeter artigos apenas em coautoria com, no mínimo, um autor doutor.
2.4 No caso de grupos de pesquisa, os nomes dos participantes devem constar de nota de rodapé, com a indicação da atividade de cada integrante.
2.5 O 3º volume da Revista Goyazes contemplará artigos acadêmicos e trabalhos de pesquisa originais, inéditos, que abordem, preferencialmente, questões relativas aos Direitos das Mulheres.
2.6 Cada autor poderá ter somente um único manuscrito selecionado por edição para publicação, ainda que tenha enviado mais de um manuscrito e todos tenham sido aprovados.
2.7 Serão publicados os manuscritos que forem aprovados pelo conselho de pareceristas ad hoc, por meio do procedimento de avaliação duplo-cega (método double-blind review).
3. Da apresentação dos manuscritos
3.1 Os manuscritos deverão ser redigidos em arquivo “.doc” ou “.docx” utilizando-se o TEMPLATE PARA SUBMISSÃO disponível em https://docs.google.com/document/d/1X_IVl0wg2-yZJnw_Mjj7XtoU88BC9c6D/edit?usp=sharing&ouid=114764009316110201563&rtpof=true&sd=true
O arquivo do TEMPLATE deverá ser baixado para a sua digitação. Deve-se utilizar a fonte Arial, tamanho 12, com espaçamento entrelinhas de 1,5 e parágrafos justificados (à exceção das citações, notas de rodapé, referências e legendas de figuras, as quais devem estar de acordo com os padrões da ABNT). O espaço da primeira linha dos parágrafos deverá ser de 1,25 cm ou 1 TAB. A configuração da página deve ser feita no padrão A4 (210 mm x 297 mm), com margens superior e esquerda de 3 cm e inferior e direita de 2 cm.
3.2 O tamanho dos textos, no caso de manuscritos e traduções, é de, no mínimo, 15 laudas e de, no máximo, 20 laudas.
3.3 As seções iniciais e finais do manuscrito devem ser denominadas Introdução e Considerações Finais, respectivamente.
3.4 As submissões deverão conter os seguintes itens:
3.4.1 título, que deve ter no máximo dez palavras, incluído o subtítulo (quando houver). O título no idioma original do manuscrito deverá ser redigido em fonte Arial, tamanho 14, em letra maiúscula, realçado em negrito e com alinhamento à esquerda. Demais idiomas deverão ser redigidos em fonte Arial, tamanho 14, em letra maiúscula, realçado em itálico, também com alinhamento à esquerda. Título e subtítulo do manuscrito devem ter apenas a primeira letra de cada frase em maiúscula, salvo nos casos em que o uso desta seja obrigatório.
3.4.2 resumo, que deve ser conciso (até 250 palavras), redigido em parágrafo único, espaçamento entrelinhas simples, ressaltar o objetivo, o assunto principal do manuscrito, a metodologia utilizada e as principais considerações finais. A enumeração de tópicos não deve ser usada nesse item.
3.4.3 palavras-chave: até cinco termos que classifiquem o trabalho com precisão adequada para sua indexação, separados por ponto e vírgula (;). Devem ser diferentes das palavras do título e escritas com as iniciais minúsculas, exceto quando substantivos próprios e nomes científicos.
3.4.4 sumário: deve listar a sequência de seções contempladas no manuscrito, sendo obrigatórias a Introdução, Considerações finais e Referências.
3.5 Para os textos em português, o título, o resumo, as palavras-chave e o sumário devem ser traduzidos também para o inglês e para o espanhol. Para textos em outras línguas, o título, o resumo, as palavras-chave e o sumário devem ser traduzidos para o português, para o inglês e para o espanhol, caso estes dois últimos não sejam o idioma original.
3.6 Caso seja necessário indicar informações a respeito do manuscrito (financiamento por agências de fomento, agradecimentos, tradutores do texto etc.), deverá ser inserida uma nota de rodapé com um asterisco (e não com número), situando-a à direita do título no idioma original do artigo.
3.7 As tabelas, os quadros, as figuras, as imagens e os gráficos, quando existirem, devem compor o corpo do texto, e não constar em outro documento na forma de anexos. Devem ser inseridos com os devidos cuidados quanto à boa resolução. Para tanto, devem apresentar largura máxima de 10 cm; formato vetorial aberto e editável; legendas curtas e autoexplicativas. As imagens (bitmap) devem apresentar largura mínima de 12 cm e resolução mínima de 300 ppi.
3.8 Notas de rodapé não devem ser numerosas nem extensas, tampouco conter citações diretas. Seu uso é complementar ao corpo do texto, com formatação na mesma fonte do manuscrito (Times New Roman), tamanho 10, espaçamento entrelinhas simples e alinhamento justificado.
3.9 As citações realizadas ao longo do texto devem obedecer ao disposto na NBR 10520 — Informação e Documentação — Citações em documentos — Apresentação. 2023, ABNT.
3.10 A indicação das referências deve obedecer ao disposto na NBR 6023/2018 —Informação e Documentação — Referências — Elaboração. 2018, ABNT.
4. Da Submissão
No momento da submissão, os autores deverão anexar 3 documentos:
1. TEMPLATE PARA SUBMISSÃO
2. DOCUMENTO SUPLEMENTAR
3. DECLARAÇÃO DE DIREITOS AUTORAIS
4.1 O autor que efetuar a submissão do manuscrito é o responsável exclusivo por incluir os dados referentes à identificação dos autores e coautores no DOCUMENTO SUPLEMENTAR disponível em: https://docs.google.com/document/d/1Z_9XVFGH5WMBLDLDPqr8PE0_ReJDRR-d/edit?usp=drive_link&ouid=114764009316110201563&rtpof=true&sd=true, bem como definir a ordem de apresentação dos nomes. Este documento deverá ser baixado, preenchido, assinado e enviado anexo, no momento da submissão do trabalho.
4.2 Após a submissão do manuscrito, não será aceita a inclusão de coautores nem alteração na ordem dos nomes.
4.3 A DECLARAÇÃO DE DIREITOS AUTORAIS, que está disponível no link https://docs.google.com/document/d/1hufTAmT8JYs8VlFXWIX3YGZ6OFKqFmIg/edit?usp=sharing&ouid=114764009316110201563&rtpof=true&sd=true, deverá ser baixada, preenchida, assinada e enviada anexa no momento da submissão do trabalho.
4.4 A revisão linguística e bibliográfica deverá ser feita antes da submissão do manuscrito.
4.5 O autor deverá se assegurar de que tenham sido removidos do documento de texto quaisquer metadados que possam levar à sua identificação, conforme instruções indicadas no processo de submissão do artigo.
4.6 Para a submissão, é necessário que o autor, ou ao menos um dos coautores, cadastrem-se previamente no site da revista.
4.7 A submissão do manuscrito implicará no consentimento dos autores, na íntegra, quanto ao disposto nas condições para submissão e em outros que, eventualmente, o retifiquem.
4.8 No momento da submissão do manuscrito, os seguintes metadados deverão ser indicados, sob pena de rejeição liminar da submissão:
4.8.1 nome completo do autor e dos coautores. Em caso de coautoria, é de responsabilidade dos autores definir a ordem em que os nomes deverão aparecer na publicação.
4.8.2 os e-mails, número de identificação ORCID e o link para o currículo completo do autor e dos coautores deverão ser obrigatoriamente divulgados na versão publicada do artigo.
4.8.3 o identificador ORCID pode ser obtido gratuitamente no endereço https://orcid.org/register. O autor deverá aceitar os padrões para a apresentação de ID ORCID e incluir, no seu cadastro, a URL completa, acompanhada da expressão “http://” (por exemplo: http://orcid.org/0000-0002-1825-0097).
4.8.4 no caso de autores brasileiros, deve ser indicado o URL para o Currículo Lattes.
4.8.5 a principal filiação institucional ou as duas principais, caso o vínculo com ambas tenha a mesma importância. A filiação diz respeito à instituição à qual o autor se encontra vinculado como docente ou discente. Caso não seja docente nem discente, deve ser informada a instituição onde obteve o maior título acadêmico, como doutorado, mestrado, especialização etc. O nome da instituição deverá constar por extenso e em sua língua original, seguido da indicação de seu país de origem entre parênteses. Caso o autor seja docente e esteja cursando mestrado ou doutorado em outra instituição, a afiliação principal será a da instituição na qual o autor figura como mestrando ou doutorando.
4.8.6 o país da principal filiação institucional de cada um dos autores.
4.8.7 minicurrículo de cada um dos autores, iniciando com a indicação da instituição onde figura como docente ou pesquisador, se for o caso, com referência à respectiva cidade, sigla do estado e país entre parênteses, seguida da indicação de suas titulações acadêmicas (começando pela mais elevada), de seus outros vínculos com associações científicas, de sua profissão etc.
4.8.8 o título, no idioma original do manuscrito, em letra maiúscula, com até dez palavras.
4.8.9 o resumo, no idioma original do manuscrito, com até 250 palavras, sem formatação em parágrafos e sem apresentação de citações ou referências.
4.8.10 palavras-chave com até cinco termos no idioma original do manuscrito, em letras minúsculas e separadas por ponto e vírgula.
4.8.11 Indicação das fontes de financiamento da pesquisa, se for o caso.
4.8.12 Lista completa de referências citadas no artigo, com um espaço simples entre cada uma delas.
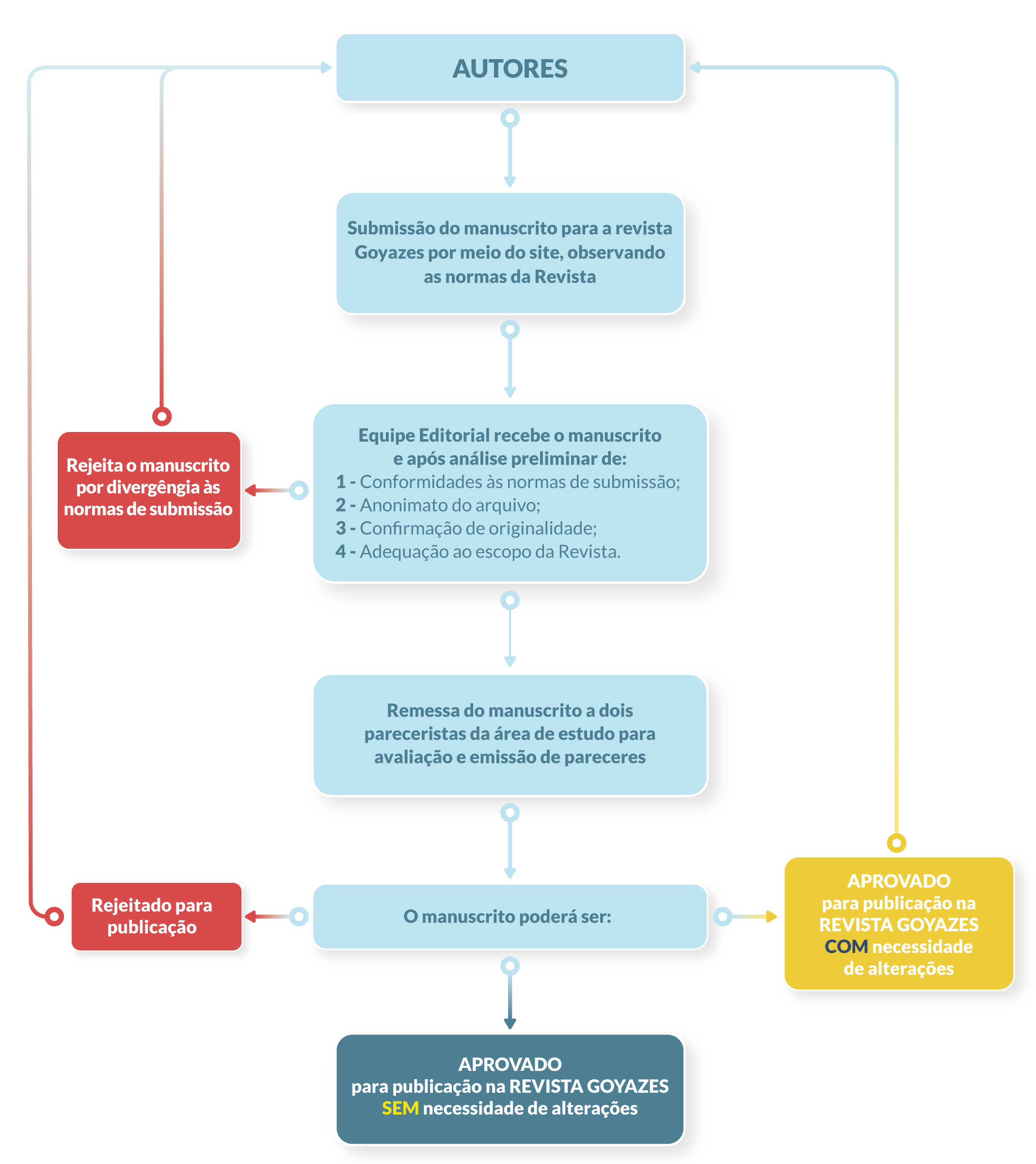
5. Da Avaliação
5.1 A primeira atividade que ocorre após a submissão do manuscrito é a averiguação se o texto se enquadra no escopo da Revista Goyazes. Essa atividade, que é o primeiro filtro do processo editorial, é desempenhada pelos membros da equipe editorial e constitui uma etapa importante, pois o artigo pode ser rejeitado logo no início do processo, caso seja considerado inadequado ou de baixa prioridade.
5.2 Após o filtro inicial realizado pela Equipe Editorial da Revista Goyazes, inicia-se o processo de avaliação pelos pareceristas Ad Hoc, com a garantia de avaliação duplo-cego por pares (double blind review), a qual tratará de:
5.2.1 analisar a adequação dos manuscritos às regras técnicas de publicação da Revista;
5.2.2 verificar se os manuscritos submetidos possuem correlação com as temáticas jurídicas indicadas na edição da Revista.
5.2.3 avaliar a qualidade científico-jurídica dos manuscritos.
5.3 Cabem aos pareceristas verificar a possibilidade de eliminação do artigo em razão da inadequação às regras formais estabelecidas pela Revista.
5.4 Serão reprovados sumariamente os manuscritos que não apresentarem pertinência temática ou contiverem indícios de identificação ou qualquer outra forma de possível quebra do anonimato da autoria.
5.5 Será igualmente excluído do processo de avaliação, sem a possibilidade de envio de nova versão, o manuscrito em cujo texto for identificado, no todo ou em parte, a prática de plágio.
5.6 Para a seleção dos artigos, a Comissão Editorial considerará a concordância dos pareceristas , bem como as ressalvas e os comentários feitos por eles.
5.7 Em caso de solicitação de correções obrigatórias pelos pareceristas Ad Hoc, os autores dos manuscritos terão um prazo de 15 (quinze) dias para a sua correção segundo as orientações da Equipe Editorial.
6. Das Disposições Finais
6.1 Ao permitir que o seu manuscrito seja publicado na Revista Goyazes, os autores concordam com a cessão, a título gratuito e em caráter definitivo, dos direitos autorais decorrentes da publicação do material.
6.2 Os autores são exclusivamente responsáveis pelo conteúdo das ideias divulgadas e pelo seu ineditismo e originalidade.
6.3 É decorrência lógica da publicação do artigo a possibilidade de reprodução, em quaisquer meios e suportes existentes e mantidos pela Revista Goyazes, bem como compartilhamento com o público.
6.4 Ao submeter um manuscrito, os autores são responsáveis por reconhecer e revelar conflitos de natureza financeira, pessoal, comercial, política ou acadêmica que podem influenciar a elaboração ou avaliação do manuscrito.
6.5 Não há cobrança e nem pagamento de nenhuma remuneração ao autor nem aos coautores.
Fluxograma do processo de submissão de artigos para a Revista Goyazes







